| 基于矿业权出让角度的税费制度思考 |
2015年中共中央政治局会议审议通过的《生态文明体制改革总体方案》中明确了市场化和有偿是矿业权出让的重要原则。2017年,我国发布了《矿业权出让制度改革方案》和《矿产资源权益金制度改革方案》(国发〔2017〕29号),要求全面推进矿业权竞争性出让,在出让环节缴纳矿业权出让收益。因此,竞争出让和由市场判断勘查开采风险,确定出让收益,是矿业权管理中两项重要的变革。
在我国,矿产资源为国家所有,矿业权人在勘查开采矿产资源的过程中应依法向国家缴纳一定比例的税费。矿业权人的勘查开采权利是通过矿业权出让获得的,因此矿业权出让是矿业权人获得相应权利和履行缴纳税费义务的衔接方式和逻辑起点。基于此,本文从矿业权出让的角度切入,以矿业权出让收益为重点,梳理矿产资源勘查开采阶段的税费制度,为维护勘查开采秩序、推进矿业权竞争出让提供建议。
1 矿业权出让制度 1.1 矿业权及矿业权出让相关概念矿业权包括探矿权和采矿权,属于用益物权,矿业权人对矿业权享有占有、使用、收益的排他性权利。矿业权出让,即通常所说的矿业权流转的一级市场,是指作为矿产资源所有者代表的国土资源管理部门把矿业权授予给矿业权人的行为。通过矿业权出让,矿业权人可以依法获得勘查开采矿产资源及与此相关的权利。1996年以前,我国矿业权以申请在先的出让方式为主,后来陆续向招标、拍卖和挂牌的竞争方式转变。自2015年起,除特殊情形外,矿业权一律以招标、拍卖和挂牌方式出让。
1.2 矿业权出让相关政策法规我国自1986年以来,陆续颁布了一系列与矿业权出让管理相关的法律、法规,包括:《中华人民共和国矿产资源法》、《矿产资源勘查区块登记管理办法》(国发〔1998〕240号)、《矿产资源开采登记管理办法》(国发〔1998〕241号)、《矿业权出让转让管理暂行规定》(国土资发〔2000〕309号)、《探矿权采矿权招标拍卖挂牌管理办法(试行》(国土资发〔2003〕197号)和《矿业权出让制度改革方案》等。省级国土资源管理部门为了规范本省的矿业权出让,也出台了一些规章制度。这些法律法规共同作用,规定了矿产资源的所有权制度,不同矿种的探矿权、采矿权的分级审批制度,有偿使用制度以及采用招标、拍卖和挂牌的竞争出让制度等。这些制度解释了矿业权的权利范围、取得方式及取得成本,使得矿业权出让有规可循、有理可依。
1.3 全面推进矿业权竞争出让经过长期的探索和各项管理政策的不断完善,我国矿业权出让经历了从无偿到有偿、从申请为主到全面竞争的过程。《矿业权出让制度改革方案》中要求选取山西、福建、江西、湖北、贵州、新疆6个省(区)有序开展试点,以招标、拍卖、挂牌方式为主,全面推进矿业权竞争出让,严格限制矿业权协议出让,并于2019年在全国范围内推广实施。同时,除油气等特殊矿种的探矿权和资源储量巨大的采矿权需由国家一级审批外,下放其他矿业权的审批权限,由地方管理,事权职责划分清晰。《矿业权出让制度改革方案》依据“竞争”和“有偿”的原则,从根本上明确了矿业权出让的方式方法,是对《生态文明体制改革总体方案》的呼应,也是我国矿业权出让管理的规范性指南。
| 表 1 矿业权出让制度演变 Table 1 Evolution of the mining rights transfer system |
![]() |
1.4 油气矿业权出让改革
通过对矿业权出让管理制度的梳理可知,1996年起,我国已开始推进矿业权竞争出让,很多矿种已经在实际管理中逐步践行招标、拍卖、挂牌的有偿出让方式,部分省及自治区也出台规定,规范省(自治区)内的矿业权竞争出让行为,但油气行业是一个例外。由于油气资源的特殊工业地位和高风险、高投入、长周期的勘探开发难点,一直以来实行国家一级管理,有别于大部分固体矿产。在我国进行油气勘查开采需要石油天然气勘查开采资质,油气矿业权过去长期采用“申请在先”的无偿出让方式,绝大多数的油气矿业权为中石油、中石化、中海油及延长油田所有。
近年来,国内一些非油气行业的国企或民营企业也非常有意愿进入油气勘探开发上游市场。与此同时,提倡完善并有序放开油气勘查开采体制的石油天然气体制改革的步伐也在逐渐加快。因此,在公平的基础上,吸引并鼓励具有资金实力、作业能力和社会责任的公司积极投资油气勘查开采,一方面有助于维护国家在战略层面的权益,协调各方利益关系;另一方面有助于打破垄断,形成市场机制,刺激生产力的发展。在《关于深化油气勘查开采管理改革的通知》等多项改革政策的共同作用下,截至2018年1月,原国土资源部共组织了8轮油气探矿权竞争出让,出让方式涉及招标、拍卖、挂牌;出让对象涉及常规油气、页岩气和煤层气;探矿权竞得人除了四大国有石油公司外,还有其他能源类国企及民营企业。油气上游领域不再由四大国有石油公司垄断,其他社会资本得以进入,这是油气矿业权管理领域的创新和前进,也为市场化配置油气资源起到了积极的推进作用。
2 矿产资源税费 2.1 矿产资源权益金制度《矿产资源权益金制度改革方案》(国发〔2017〕29号)确立了我国的矿产资源权益金体系。该体系依据矿产资源勘查开采特点、阶段和矿业发展规律设计相关税费政策,在矿产勘查开采的不同阶段、不同工作重点方面制定了差别化的税费,维护了国家权益,优化了矿产资源税费政策,使其更加科学合理。
| 表 2 矿产资源权益金 Table 2 Mineral royalties |
![]() |
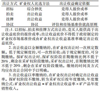
2.1.1 矿业权出让收益
在矿业权出让阶段征收矿业权出让收益,适用于所有国家出让矿业权,体现国家作为资源所有者的权益。矿业权出让收益可以按金额和率两种方式征收,可一次性缴纳也可分期缴纳。
| 表 3 矿业权出让收益缴纳规定 Table 3 Payment stipulation of mining rights transfer proceeds |
![]() |
《矿业权出让收益征收管理暂行办法》(国发〔2017〕29号)出台后,河南、天津、重庆、山西等省份已经公布了本省矿业权出让收益市场基准价,其他省份正在制定相关规定或已到公开征求公众意见阶段。油气领域也开始实行矿业权有偿取得制度,截至2018年1月,贵州、山西和新疆先后进行了页岩气探矿权拍卖出让、煤层气探矿权招标出让和常规油气探矿权挂牌出让,探矿权人按出让合同的约定,分别以金额和率形式分期缴纳矿业权出让收益。这标志着除四大石油公司外,其他社会资本也可以通过竞争方式,有成本的获取油气矿业权。
2.1.2 矿业权占用费在矿业权占有环节,将原来的探矿权采矿权使用费整合为矿业权占用费,占用费将依据矿产品市场价格变动和经济发展需要进行动态调整。目前矿业权占用费缴纳标准尚未出台,仍沿用原探矿权、采矿权使用费标准缴纳。
2.1.3 资源税在矿产开采环节,征收资源税。我国自1984年起,开始以“从量计征”的方式征收资源税。2010年,在新疆以原油、天然气为试点,资源税转为“从价计征”的征收方式。依据2016年财政部和国家税务总局联合发布《关于全面推进资源税改革的通知》(财税〔2016〕53号)要求,2016年7月1日起,全面推进资源税改革,以“从价计征”的方式征收资源税,并按矿种规定了税率。
2.1.4 矿山环境治理恢复基金在矿山环境治理恢复环节,将矿山环境治理恢复保证金调整为矿山环境治理恢复基金。通过基金方式,筹集资金,由企业自主使用,承担矿山环境恢复治理责任。由各地结合实际情况,制定本地区矿山地质环境治理恢复基金管理办法。
2.2 矿区使用费我国自1989年起,对海洋石油和中外合作开采的陆上石油按照“从量计征”的方式征收矿区使用费。依据2014年《关于调整原油、天然气资源税有关政策的通知》(财税〔2014〕73号)要求,开采海洋或陆上油气资源的中外合作油气田,在2011年11月1日前已签订的合同继续缴纳矿区使用费,不缴纳资源税。其余中外合作油气田或自营海上油气田,均缴纳资源税,不再缴纳矿区使用费。
2.3 矿产资源补偿费依据2016年财政部和国家税务总局联合发布《关于全面推进资源税改革的通知》(财税〔2016〕53号)要求,自2016年7月1日起,全部资源品目矿产资源补偿费费率降为零。
2.4 石油特别收益金我国自2006年起征收石油特别收益金。依据《关于提高石油特别收益金起征点的通知》(财税〔2014〕115号),2015年石油特别收益金起征点提高至65美元/桶,实行5级超额累进从价定率计征。
| 表 4 矿产资源税费制度体系 Table 4 Mineral resources system of taxes and fees |
![]() |
3 矿产资源勘查开采阶段税费制度改革特点 3.1 呼应勘查开采规律,税费缴纳环节与勘查开采特点一一对应
根据多项政策要求,矿区使用费、矿产资源补偿费等矿产资源税费已不再要求缴纳或仅在特定情况下缴纳。目前矿产资源勘查开采阶段的主要税费为:矿业权出让收益、矿业权占用费和资源税。依据《矿产资源权益金制度改革方案》(国发〔2017〕29号)精神,这三种税费的征收阶段与矿产资源勘查开采的出让、占有和开采环节一一对应。与矿产资源勘查开采特点相吻合的规范的税费制度,能够保障矿产资源勘查开采各个环节的有序进行,引导矿业权人积极进行勘查开采,推进矿产资源保护与合理利用。
3.2 征收矿业权出让收益,维护国家权益《矿产资源权益金制度改革方案》(国发〔2017〕29号)发布前,中央和地方人民政府仅在出让国家出资勘查形成的探矿权、采矿权时征收价款。方案发布后,自2017年起,在矿业权出让阶段,征收矿业权出让收益。出让收益可以理解为“价款”概念的延伸,适用于所有的矿产资源,而不仅仅局限于国家出资形成的矿产地。矿业权出让收益,是所有矿业权人获得矿业权时应缴纳的成本,维护了国家作为资源所有者的权益。
3.3 维护勘查开采秩序,矿业权持有成本有所提高从无偿到有偿、从使用费到占用费是近年来矿业权出让税费制度中两项明显的改革。出让收益是提高矿业权持有成本的直观体现。出让收益的缴纳,促使矿业权人在竞争过程中理性思考,减少盲目“报高价”的可能,从而推进良性的竞争出让。
而现阶段实行的探矿权、采矿权使用费征收标准是1998年制定的,现在已经过去20年,市场和经济形势都发生了巨大的变化,且通货膨胀现象明显,因此可以适当提高矿业权占用费收取标准。随着经济成本的提高,矿业权人也会慎重考虑是否退出一定范围的区块,从而为矿业权出让提供了可能。
4 建议 4.1 出让前增加风险提示,避免企业盲目报价在出让环节,矿业权人难以准确的判断区块的勘查开采前景,有的企业为了获得矿业权,盲目报高价,导致出让收益过高,增加企业负担。有的企业缺少勘查开采意愿,仅仅为了获得矿业权增加企业影响力,从而哄抬价格,使得勘探开采意愿强烈的企业无法获得矿业权,矿产资源不能合理有效利用。因此,在矿业权出让之前,建议增加完善风险提示环节,由出让组织部门介绍区块或其周边区块地质概况等,引导企业理性竞争、合理投资。
4.2 合理设置矿业权出让收益市场基准价、基准率及一次性缴纳起征点出让收益过高会增加矿业权人的经济负担,过低则不能体现国家作为资源所有者的权益。除了企业在竞争过程中应当根据区块特征和自身实力预判风险外,政府应当广泛调研、参考矿山企业的综合税负水平制定合理的出让收益市场基准价、基准率,从而确保矿业权竞争出让底价的科学性和可操作性。考虑国家权益和企业普遍的负担能力,建议按地域或资源禀赋条件制定不同的一次性缴纳起征点。同时,出让收益市场基准价、基准率及一次性缴纳起征点可以借鉴矿业权占有费有关规定,根据矿产品价格变动情况和经济发展需要实行动态调整。
4.3 后期监管到位,保障政策落地借鉴以往矿业权管理经验,固体矿产价款欠缴情况普遍。而缩减矿业权持有面积、缴纳滞纳金乃至吊销勘查许可证和采矿许可证等处罚方式,在实际管理中存在执行难度。建议管理部门依法依规加强后期监管和考核,采用政策约束,建立监管机制。严格按照《矿业权人勘查开采信息公示办法(试行)》(国土资规〔2015〕6号)等规定,对违规矿业权人进行异常名录登记和相关处罚。要求矿业权人按时缴纳税费,保障政策落地。
| [1] |
国务院. 矿产资源权益金制度改革方案[EB/OL]. (2017-04-20)[2018-05-14]. http://www.gov.cn/zhengce/content/2017-04/20/content_5187619.htm.
|
| [2] |
中办国办. 矿业权出让制度改革方案[EB/OL]. (2017-06-16)[2018-04-23]. http://www.mlr.gov.cn/xwdt/jrxw/201706/t20170616_1510541.htm.
|
| [3] |
财政部, 国土资源部. 矿业权出让收益征收管理暂行办法[EB/OL]. (2017-07-04)[2018-05-09]. http://www.mlr.gov.cn/zwgk/zytz/201707/t20170704_1523875.htm.
|
| [4] |
许书平, 孔宁, 陈志广, 等. 我国矿业权出让方式政策演变及建议[J]. 矿产保护与利用, 2018(2): 7-11. |
| [5] |
朱清, 杨再兴. 矿业权出让制度改革问题研究[J]. 矿产保护与利用, 2018(2): 1-6. |
| [6] |
谢贵明. 矿业权价值和矿业权价款初步研究[J]. 中国国土资源经济, 2016(5): 31-38. DOI:10.3969/j.issn.1672-6995.2016.05.008 |
| [7] |
李显冬, 刘志强. 论矿业权的法律属性[J]. 当代法学, 2009(2): 104-109. |
| [8] |
蒲志仲. 中国矿产资源税费制度:演变、问题与规范[J]. 长江大学学报(社会科学版), 2008(1): 76-83. DOI:10.3969/j.issn.1673-1395.2008.01.019 |
| [9] |
范振林. 矿业权出让收益测算研究[J]. 中国矿业, 2017(S2): 108-112. |
| [10] |
张志强. 国外油气税费制度比较及我国对策研究[D]. 大庆: 大庆石油学院, 2009. http://cdmd.cnki.com.cn/Article/CDMD-10220-2009215668.htm
|
| [11] |
谭敦阳. 促进我国石油资源合理开发的税费制度研究[D]. 北京: 财政部财政科学研究所, 2010. http://cdmd.cnki.com.cn/Article/CDMD-81601-2010240752.htm
|
| [12] |
崔荣国, 郑子敬, 郭娟. 新立矿业权分析[J]. 国土资源情报, 2013(3): 40-43. DOI:10.3969/j.issn.1674-3709.2013.03.008 |
2018 




